IF19.5!浙江大学《Matter》全网首发:室温AB反应重构金属键,无需熔融直接成型!
导读
合金的形成涉及在高温下混合多种金属原子,通过固相或液相中的相互扩散形成新晶体结构。值得关注的是,3D打印技术中的选择性激光熔化(SLM)和粘合剂喷射增材制造(BJAM)为实现合金快速成形提供了新途径。
合金的形成涉及在高温下混合多种金属原子,通过固相或液相中的相互扩散形成新晶体结构。值得关注的是,3D打印技术中的选择性激光熔化(SLM)和粘合剂喷射增材制造(BJAM)为实现合金快速成形提供了新途径。然而,现有合金制备工艺普遍依赖超过1000°C的高温环境以实现金属键断裂重组,如何在室温条件下通过温和化学反应实现合金熔融再成形仍是金属材料领域的重要挑战。
当前,共价有机框架(COFs)和金属有机框架(MOFs)作为典型的配位聚合反应体系,分别通过有机分子间配位和过渡金属-有机分子配位形成三维网络结构。受此启发,设计共价金属-过渡金属体系有望实现金属A与金属B的聚合反应,为构筑高强度合金提供新思路。以共晶镓铟(Ga-In)液态金属为例,其镓原子在12°C以下表现出共价键特性。研究发现该液态金属与铜合金混合时会产生类似MOFs/COFs的配位聚合现象,这为在温和条件下实现单质金属单元聚合成高强度合金提供了可能。
浙江大学贺永教授团队创新性地发现了室温环境下高强度合金的聚合反应机制,并定义了金属-金属框架(MMFs)这一新型合金结构。该反应中,具有P6/mmc空间群的金属A和B通过配位聚合形成新型高强度合金相,所得液态金属合金(LMAs)展现出优异的机械性能。通过建立MMFs的反应模型,揭示了共晶Ga-In液态金属与铜合金的反应机理。该室温金属聚合技术具有节能环保、工艺简便、原料节约等显著优势,在电子工业、材料科学及制造业等领域具有广泛应用前景。
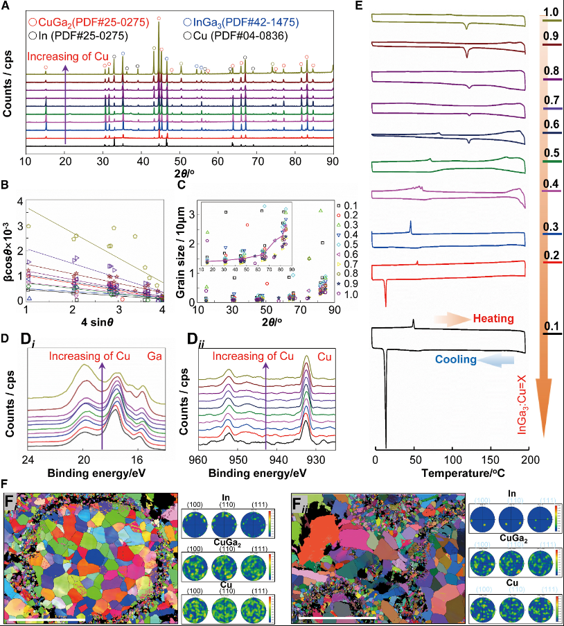
图1. 液态金属合金(LMAs)的物理化学性质。(A) XRD衍射图谱。(B) 晶粒尺寸与微应变分布。(C) 晶粒分布及衍射角度。(D) 化学键合状态:(Di) Ga元素精细谱,(Dii) Cu元素精细谱。(E) DSC热分析曲线。(F) EBSD图像:(Fi) 混合阶段,(Fii) 自烧结阶段。
图2. 液态金属合金(LMAs)的电化学性能。(A) 物理状态。(B) 开路电位(OCP)。(C) 动电位极化曲线。(D) 等效电路模型。(E) 电化学阻抗谱(EIS)分析:(Ei) 奈奎斯特图,(Eii) |Z|-频率关系,(Eiii) 相位角-频率关系。(F) 电容-电压特性循环曲线
图3. 液态金属合金(LMAs)的机械性能。(A) 分子动力学(MD)模型。(B) 能量色散X射线荧光(EDXRF)图谱。(C) 高分辨透射电镜(TEM)图像。(D) 纳米力学性能:(Di) 载荷-位移曲线,(Dii) 弹性模量-位移曲线,(Diii) 纳米硬度-位移曲线,(Div) 刚度-位移曲线。(E) 力学性能对比。(F) 电子背散射衍射(EBSD)图像:(Fi) 100 μm宽度晶粒分布,(Fii) 反极图。
图4. AB反应型3D打印合金工艺流程。(A) AB反应型3D打印原理。(B) AB反应模型。(C) 制造流程。(D) 成形过程。
图5. LMAs的应用与展望。(A) 3D打印原理。(B) 3D打印流程。(C) LMAs成形展示。(D) LMAs的高温稳定性。(E) LMAs高温力学性能:(Ei) 载荷-位移曲线,(Eii) 纳米硬度-位移曲线,(Eiii) 弹性模量-位移曲线,(Eiv) 刚度-位移曲线。(F) LMAs的机械能。(G) 再制造力学性能。(H) 室温下主族过渡金属与高熵合金(HEA)元素展望。(I) AB反应型3D打印示意图。(J) 所需3D打印部件。(K) AB反应型3D打印工艺。(L) AB反应型3D打印结果。
作者简介

贺永,现任浙江大学机械工程学院教授,博士生导师,流体动力与机电系统国家重点实验室副主任,Bio-Design Manufacturing 期刊副主编。从事增材制造(3D打印)、生物制造等方面的研究工作,主持国家优青、联合基金重点等国家自然科学基金4项,重点研发计划(变革性项目)子课题、国家支撑计划子课题、国家数控重大专项子课题各一项,省部级课题多项,出版生物3D打印专著1本,专著章节4章,授权发明专利50余件(其中9件已转化到企业形成产品),在包括《Advanced Functional Materials》、《Materials Horizons》、《Biomaterials》、《Small》、《Biofabrication》、《ACS Applied Materials & Interface》等生物制造领域的顶级期刊发表SCI论文80余篇,H因子32,论文被引3000余次。担任机械工程学会生物制造分会常务委员、国家医用增材制造标准委员会委员、国家医疗器械技术审评专家咨询委员会委员、仪器仪表学会精密机械分会委员,创建EFL品牌(Engineering for Life),致力于医工交叉研究及成果转化。
个人资料来源: